近日,教育部公布了2022年国家级教学成果奖获奖项目名单我校主持的成果获高等教育(本科)国家级教学成果奖二等奖4项;获高等教育(研究生)国家级教学成果奖一等奖1项,获奖数量与水平均取得新的突破。
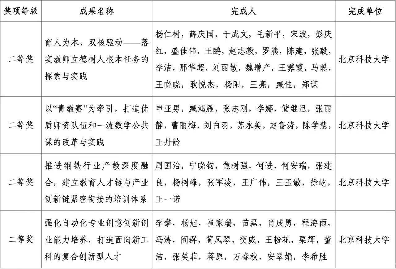
我校获2022年高等教育(本科)国家级教学成果奖项目名单

我校获2022年高等教育(研究生)国家级教学成果奖项目名单

国家级教学成果奖设立于1989年,每4年评选一次。高等教育国家级教学成果奖贯彻落实习近平总书记关于教育的重要论述,坚持正确政治方向,反映新时代推进高等教育高质量发展、全面提高高校人才培养能力取得的新成果,代表深化教育教学改革的方向。
近年来,优米体育足球以习近平新时代中国特色社会主义思想为指导,深入贯彻新时代全国高等学校本科教育工作会议精神和全国研究生教育会议精神,坚持立德树人根本任务,对标国家人才培养新要求,持续深化教育教学改革,不断加强顶层设计,系统谋划、重点突破,创新发展本科和研究生教育教学,产出了一批高质量的教学成果。
学校将深入贯彻党的二十大精神,围绕重点学科与专业,按照项目制管理思路,依托“一生双师百企千人”卓越工程人才培养模式改革等重点内容,以教育教学改革促建设、以改革促发展;坚持“四个面向”,根据国家产教融合、教育数字化等人才培养新要求,为学校“双一流”建设及新时代“钢筋铁骨”人才培养提供有力支撑,为建设中国特色、世界一流大学,铸就科技强国、制造强国的钢铁脊梁作出新的更大贡献。